手机微信: 17821719638 电话: 021-37785053 邮箱: zepengtech@163.com    中文           英文
专业销售|精密调压阀|电动减压阀|电气转换器|继动器|流量放大器|康气通Controlairlnc
  首 页 | 新闻动态 | 公司介绍 | 产品中心 | 项目案例 |  联系我们  |    营业执照
 

 

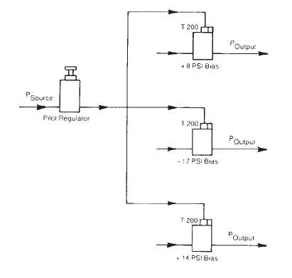
美国康气通ControlAir Type 200 精密空气继动器图纸资料说明:

Type 200 Precision Air Relay With positive and negative bias adjustment,The Type 200 Precision Air Relay is a pilot-operated, multistage 1:1 relay with a positive and negative bias adjustment capability. It accurately reproduces a signal pressure plus or minus the bias setting with consistent repeatability. Output control and stability are maintained through a high-gain-servo balanced control mechanism activated by a highly sensitive stainless steel measuring capsule.F E A T U R E S •Highly Accurate Controls output pressure to within 0.1% •Positive and Negative Bias Capability When adjusted for positive bias, output is directly proportional to the input signal plus the bias setting. Output pressure can never go below the value of the bias setting regardless of signal pressure. When set for negative bias, the output pressure will remain at minimum until the signal pressure is some value greater than the negative bias •Internal Bias Adjustment The standard Type 200 is provided with an internal bias adjustment screw, which prevents casual tampering with the bias setting
•External Bias Adjustment The Type 200EB is available with an optional external biasadjustment screw, which allows easy access to the bias setting •High Relief Capacity The Type 200HR provides an increased exhaust capacity. Its highflow relief valve ensures quick "blow down" for release of downstream pressure•Stable Output Highly stable under variable operating conditions,Models Type 200 The standard relay is offered with 1/4" or 3/8" NPT porting and internal bias adjustment Type 200EB External bias adjustment screw provides quick and easy access of bias setting Type 200HR High relief capacity allows for quick "blow down" capability for rapid exhaust of output pressure Type 200EB/HR Combines external bias adjustment with high relief capacity

 
 
 

TOP

 


 
上海市新龙路311弄宝龙城T6栋507室   联络处 | 上海 | 济南 | 版权所有上海泽鹏科技发展有限公司沪ICP备18041004号-2  V5055A1053/U燃烧阀门
泽鹏科技销售电话 : 021-37785053 手机微信 : 17821719638 邮箱 E-mail:zepengtech@163.com V5055A1046/U燃烧阀体
专业销售精密调压阀|减压阀 | 电气转换器 | 流量放大器 |平衡阀 | 电动比例阀 | 继动器仙童 |诺冠|康气通|SMC | honeywell | 柏勒夫